
Agent Mode(エージェント モード)は、Microsoft 365 Copilot に新たに追加された「自律実行型(マルチステップ)AI」 機能です。 従来の Copilot では「提案する」「答える」ことが中心だったのに対し、Agent Mode では「計画 → 実行 → 検証 → 修正」を AI が自律的に繰り返し、目的の成果物を完成させる点が大きな特長です。
Word や Excel などのアプリ内で動作し、ユーザーは自然言語で「ゴール」を伝えるだけで、AI が作業手順を考え、実際にファイルを編集・生成します。
本記事では、この Agent Mode が Word 上でどのように使えるのか、活用イメージを交えてご紹介します。
Agent Mode の利用条件
Microsoft 365 Copilot(もしくは Copilot Business)の有償版ライセンスが必要です。
また、現時点では Agent Mode は Word または Excel でのみ提供されています。PowerPoint は先行提供の段階で、利用するには Frontier 設定が必要です。
Word Agent Mode の特徴
Word の Agent Mode は、文書作成や編集を “丸ごと任せる” ための機能です。
例えば、以下のような作業を実行することが可能です。
- 文書の自動作成(構成 → 下書き → 体裁調整)
- 既存文書の全面的な書き直し・改善
- 要約・校正・トーン統一の反復実行テンプレートへの自動入力(フォーム・報告書など)
- メールや会議情報を参照した内容反映(権限の範囲内のみで可能)
Word Agent Mode の起動方法
1.Word を起動します。
2.[ホーム] タブ > Copilot > ツール > エージェントモードを選択します。


Word Agent Mode の動作確認
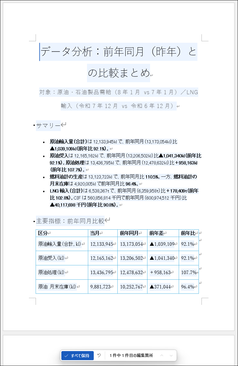
例として、以下の Excel データを読み込んで、データの分析結果をまとめた文書を作成してみます。
参照データ:石油統計速報 令和8年1月分
令和8年1月分|石油統計速報(速報のみ)(METI/経済産業省)

1.プロンプト入力欄に「/」を入力して、データファイルをアップロードし、どのような資料にしたいか指示します。

2.Copilot が、参照ファイルのデータをもとにドキュメントを作成してくれます。

3.フォントがバラバラなので、フォントの統一とサイズの調整をリクエストします。

4.Copilot が反映内容を整理して、修正してくれました。 また、次の確認ポイントも提示してくれます。
表内の文字サイズの変更を指定します。

5.Word 文書では、既存文書やデータファイルからドキュメントを作成し、フォントやサイズの体裁の整理、フォーマットテンプレートの適用などまで Copilot が実施してくれました。

Word Agent Mode は、資料作成や文書業務の進め方を大きく変える可能性を持った機能です。
「自社の業務ではどこまで活用できるのか」「既存の運用にどう組み込めるのか」など、気になる点がありましたら、ぜひお気軽にお問い合わせください。お客様の業務内容に合わせた活用イメージや導入のポイントをご紹介いたします。
